2023年,ChatGPT凭一己之力掀起了人工智能(AI)领域的热潮。ChatGPT是美国OpenAI公司研发的一种基于生成式人工智能(AIGC)技术的大语言模型,能够以自然语言交流的方式回答几乎所有领域的问题。

OpenAI ChatGPT的横空出世开启了AI技术新纪元
2021年2月1日,ChatGPT自发布以来不断更新升级,目前版本集成了联网搜索、DALL-E 3绘图与代码解释器等功能,强化了再理解、逻辑、推理等方面的能力。并且,OpenAI还推出了GPT Builder功能,允许专业用户训练GPT用于特定使用场景,使其在专业领域的应用成为可能。
那么,对于药学与静脉用药调配的现状、发展与未来这样专业细分的领域,现在的ChatGPT能发挥到什么样的水平呢?为此,我们以基于GPT-4为基础的GPT Builder功能建立了IV Compounding Assistant工具,以国内外法律法规、专家共识、应用实践等方面的资料进行了训练,对静脉用药调配及智能化相关领域的知识进行了强化。
IV Compounding Assistant Builder
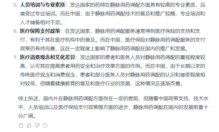
我们一共准备了9个包含静配领域各方面的问题,对GPT进行询问。
提示:根据OpenAI的提示,GPT可能会生成错误,在一些重要信息上读者还需进行甄别。此外,GPT对英文的处理与理解能力均高于中文。
首先,先让IV Compounding Assistant做了自我介绍。
问题1:请简述一下你对静脉用药调配的理解,国内和国外有什么区别?


GPT基本正确回答了静脉用药调配的定义,并从7个方面阐述了国内外的差别,虽然有些内容有些许错误,但总体来说比较全面。尤其是静配中心地位、医保政策、医疗观念等方向的回答令人有些出乎意料。
问题2:在中国,你认为静脉用药调配行业的发展可以分为几个阶段?你认为现在正处于哪个阶段,为什么?
GPT独特性地提出了依据临床介入程度和智能化水平将静配发展阶段区分方式,认为中国静配处于2-3阶段过渡期,并提出了相应理由。可以看出,GPT认为,与临床治疗的充分融合和人工智能技术的综合运用是PIVAS未来的发展方向。
问题3:那么,你认为静配发展在中国有什么限制或阻碍,请详述原因和理由,按重要性排序
在这个问题上,GPT直截了当地将药事服务费作为最主要的限制或障碍,此外还提到了人才问题、同质性问题、政策滞后、公众认识等问题,基本符合目前普遍认识的行业痛点。
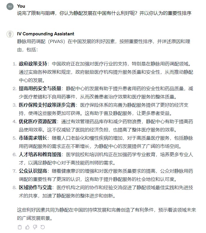
问题4:说完了限制与阻碍,你认为静配发展在中国有什么利好呢?并以你认为的重要性排序
GPT对这个问题的回答,笔者认为除了在重要性排序上还可斟酌外,方向上比较综合全面,内容上基本符合现实。不过,笔者也注意到利好这里有“政策支持”,而之前阻碍中也有“政策支持”,因此后续追问了一个问题5。
问题5:你之前阻碍中提到了政策支持不足,利好中却又有政策,这不是矛盾的吗?
在这里,GPT将政策描述成一个双刃剑,有一点“执行得好的政策”是利好,“执行不到位的政策”是阻碍的意思,感觉GPT对“政策支持”的理解很有特点。
问题6:你认为在未来静配中心智能化建设中,最核心的建设方向是什么,为什么?
GPT认为审方与加药分别是静配工作的基础与直接体现,审方部分强调了介入临床治疗方案的重要性,加药部分强调了机器人技术的应用。并且,还在质控监测完善、AI集成、人才培训培养、规范化标准化上提出了创新观点。
问题7:对于配药机器人(IV Compounding Robot),目前是否有规范或标准对其进行定义?目前有一些用于自动化配药设备,满足什么要求才能被认为是机器人?
既然提到了配药机器人,那到底什么是配药机器人呢?GPT总体认为配药机器人是一个较新的设备,虽然目前还没有通行的规范和标准定义,但一些较为权威的药学资料从应用最佳实践的角度对机器人提出了要求,甚至像美国药典USP 797这样具有法律效力的文件也提到了机器人。此外,GPT认为配药机器人与普通配药装置在目的、功能、性能、成本等诸多方面有较大的差异。
问题8:你认为医院在选择或考察配药机器人时应重点考察哪些方面,以避免踩“坑”,并实现最大化应用?请尽可能进行详述
目前,有许多医院在评估配药机器人时,普遍感觉到有一定难度,不知道从哪里开始。针对这个问题,GPT从多个角度进行了回答,强调了关注安全本质、深究变异性与多样化、规避潜在风险的考察方向,并提到不仅只关注“优势”,更要认识“局限”的调研思路。
不过,这里只提出了方向,没有提到具体可以怎么做,因此后续追问了了问题9。
问题9:这些是方向上的建议,那具体可以采取什么措施来执行呢?
在这个问题上,GPT从了解机器人、调研规划、实践论证三个步骤流程提出了具体措施,并强调了在过程中保持批判性、风险意识与成效分析的重要性,回答地比较全面。
经过一系列关于静脉用药调配领域问题的探讨,我们发现ChatGPT的最新版本在理解力、逻辑性、文字处理能力等方面比2023年最初版本有了长足的进步,对静脉用药调配这个专业领域表现出了令人印象深刻的理解力和洞察力。通过IV Compounding Assistant Builder的学习与加持,ChatGPT不仅能够较为准确地理解静配领域的核心概念和实践,还能基本掌握配药机器人这一较新技术领域的发展动态,更能提出富有参考意义的策略和建议。
虽然ChatGPT们目前还有很多瓶颈与限制,但目前仅是AI技术爆发的初期,这一过程已经验证了以ChatGPT为代表的AI技术在医药专业领域的应用潜力。从提高药物调配的安全性和效率,到支持临床决策,再到推动药品创新,我们可以预见未来AI技术的应用将可以为药学行业带来革命性的改变。ChatGPT的表现仅仅是开始,它为我们展现了一个更加智能、高效和安全的未来。
最后,随着GPT的不断演进和IV compounding Assistant的深化训练,它们与药学和静配领域还会产生怎样奇妙的化学反应,接下来让我们共同期待。